当前位置:首页 > 产品中心 > 实验室水质检测 > 多参数 > 多参数水质测定仪5B-3B(V11)
简要描述: 仪器符合《HJ924-2017COD光度法快速测定仪技术要求及检测方法》,所有检测项目依据国家行业标准:COD-《HJ/T399-2007》、氨氮-《HJ535-2009》、总磷-《GB11893-89》。可测定化学需氧量(COD)、氨氮、总磷、总氮、悬浮物、色度(铂钴色系)、浊度、重金属、有机污染物和无机污染物等多项指标,浓度直读。
多参数水质测定仪5B-3B(V11)
功能特点
1、五十余项参数指标:直接测定化学需氧量(COD)、氨氮、总磷、总氮、悬浮物、色度(铂钴色系)、浊度、重金属、有机污染物和无机污染物等多项指标,浓度直读;
2、标配消解仪:标配20孔双温区多参数消解仪(可选配),可同时消解两种指标不同温度水样,并可满足用户大批次样品检测的需求,节省时间;
3、内存228条曲线,其中165条标准曲线和63条回归曲线,可根据需要调用相应的曲线;
4、数据存储:可精确存储1.2万个测定数据(每条数据信息包含检测日期、检测时间、检测时仪器参数、检测结果);
5、数据传输:可向计算机传输当前数据和所有存储的历史数据,支持USB传输、红外无线传输(可选);
6、智能恒温:消解功率随负载数量自动调整,实现智能恒温控制,具有延时保护功能;
7、校准功能:仪器自备校准功能,可根据标准样品计算并存储曲线,无需手动制作曲线;
8、内置打印机:仪器内置打印机,可打印当前数据和所有存储的历史数据。
技术指标
1、仪器名称:多参数水质测定仪
2、仪器型号:5B-3B(V11)
3、COD
3.1测定范围:(2~15000)mg/L(分段)(预制试剂到15000,其他到10000)
3.2示值误差:COD≤50mg/L,误差≤±8%;COD>50mg/L,误差≤±5%
3.3抗氯干扰:[CL-]<1000mg/L无影响;[CL-]<4000mg/L(可选)
3.4曲线数量:228条
3.5存储数据:12000个
4、氨氮
4.1测定范围:(0~160)mg/L(分段)
4.2 示值误差:误差≤5%
5、总磷
5.1测定范围:(0~100)mg/L (分段)
5.2示值误差:≤±5%
6、总氮
6.1测定范围:(0~100)mg/L (分段)
6.2示值误差:≤±5%
7、物理参数
7.1显 示 屏:5.6吋彩色液晶屏
7.2比色方式:比色皿、比色管均可
7.3打 印 机:热敏行式打印机
7.4数据通讯口:USB接口、红外(选配)
7.5重 量:主机4.9kg;消解仪10.5kg
7.6尺 寸:主机:(350×250×159)mm;消解仪:(380×230×150)mm
7.7毛重:8.25kg
7.8、仪器包装箱尺寸:465*375*345mm
8、环境及工作参数
8.1环境温度(5~40)℃
8.2环境湿度:相对湿度≤85%(无冷凝)
8.3额定电压:AC220V±10%/50Hz
8.4额定功率:主机:15W、消解器1200W
9、拓展项目参数
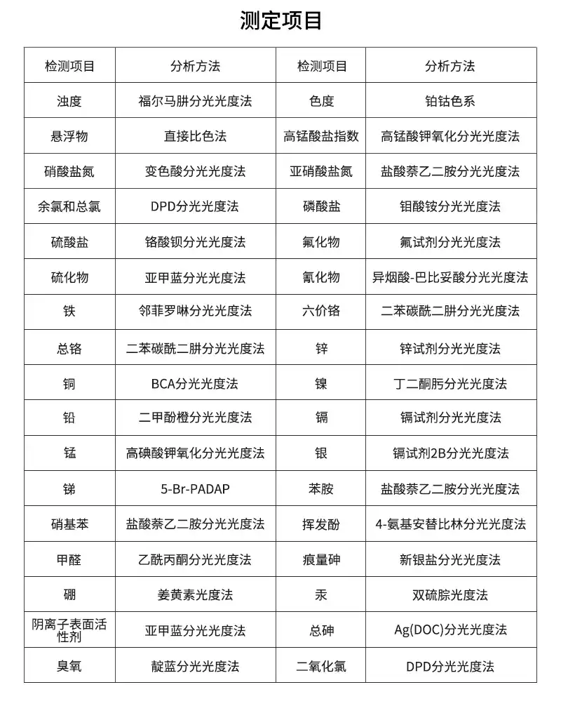
浊度: 分析方法:福尔马肼分光光度法 量程范围:(0.5-250)NTU 检测限:0.5NTU
色度: 分析方法:铂钴色系 量程范围:(0~500)Hazen 检测限:2Hazen
悬浮物: 分析方法:直接比色法 量程范围:(0-1000)mg/L 检测限:0.001mg/L
高锰酸盐指数: 分析方法:高锰酸钾氧化分光光度法 量程范围:(0.3~20)mg/L 检测限(mg/L):0.3
硝酸盐氮: 分析方法:变色酸分光光度法 量程范围:(0~250)mg/L 检测限:0.5mg/L
亚硝酸盐氮: 分析方法:盐酸萘乙二胺分光光度法 量程范围(mg/L):0~6 检测限(mg/L):0.5mg/L
余氯和总氯:
分析方法:DPD分光光度法 量程范围(mg/L):(0-1.5)mg/L 检测限:0.004mg/L
磷酸盐:
分析方法:钼酸铵分光光度法 量程范围:(0-25)mg/L 检测限:0.005mg/L
硫酸盐:
分析方法:铬酸钡分光光度法 量程范围:(3-2000)mg/L 检测限:2mg/L
氟化物:
分析方法:氟试剂分光光度法 量程范围:(0-6)mg/L 检测限:0.002mg/L硫化物: 分析方法:亚甲蓝分光光度法 量程范围:(0-6)mg/L 检测限:0.001mg/L氰化物: 分析方法:异烟酸-巴比妥酸分光光度法 量程范围:(0-4.5)mg/L 检测限:0.004mg/L铁: 分析方法:邻菲罗啉分光光度法 量程范围:(0~25)mg/L 检测限:0.005mg/L六价铬: 分析方法:二苯碳酰二肼分光光度法 量程范围:(0~5)mg/L 检测限:0.001mg/L总铬: 分析方法:二苯碳酰二肼分光光度法 量程范围(mg/L):0~5 检测限(mg/L):0.001锌: 分析方法:锌试剂分光光度法 量程范围:(0~20)mg/L 检测限:0.004mg/L铜: 分析方法:BCA分光光度法 量程范围:(0~50)mg/L 检测限:0.01mg/L
镍: 分析方法:丁二酮肟分光光度法 量程范围:(0~40)mg/L 检测限:0.01mg/L
铅: 分析方法:二甲酚橙分光光度法 量程范围:(0.05~5)mg/L 检测限:0.02mg/L
镉:
分析方法:镉试剂分光光度法 量程范围:(0-5)mg/L 检测限:0.002mg/L
锰:
分析方法:高碘酸钾氧化分光光度法 量程范围:(0-40)mg/L 检测限:0.04mg/L
银:
分析方法:镉试剂2B分光度法 量程范围:(0-8)mg/L 检测限:0.002mg/L
锑:
分析方法:5-Br-PADAP光度法 量程范围:(0-12)mg/L 检测限:0.05mg/L
苯胺:
分析方法:盐酸萘乙二胺分光光度法 量程范围:(0-20)mg/L 检测限:0.001mg/L
硝基苯:
分析方法:盐酸萘乙二胺分光光度法 量程范围:(0-25)mg/L 检测限:0.01mg/L
挥发酚:
分析方法:4-氨基安替比林分光光度法 量程范围:(0-25)mg/L 检测限:0.006mg/L
甲醛:
分析方法:乙酰丙酮分光光度法 量程范围:(0-50)mg/L 检测限:0.003mg/L
痕量砷:
分析方法:硼氢化钾-硝酸银分光光度法 量程范围:(0-0.12)mg/L 检测限:0.001mg/L
硼:
分析方法:甲亚胺-H光度法 量程范围:(0-20)mg/L 检测限:0.2mg/L
汞:
分析方法:双硫腙光度法 量程范围:(0-0.4)mg/L 检测限:0.002mg/L
阴离子表面活性剂:
分析方法:亚甲蓝分光光度法 量程范围:(0-20)mg/L 检测限:0.05mg/L
总砷:
分析方法:二乙基二硫代氨基甲酸银分光光度法 量程范围:(0-5)mg/L 检测限:0.007mg/L
产品分类
实验室水质检测
便携式户外检测
智能消解仪
水质检测耗材
快检试纸类
实验辅助及配件
查看全部产品
相关文章
微信咨询
电话咨询
最新资讯
欢迎致电,我们将为你提供帮助!